UPMSat-3
UPMSat-3 is a university-led microsatellite initiative managed by the «Ignacio Da Riva» Institute for Microgravity Research (IDR/UPM) at the Universidad Politécnica de Madrid. This satellite marks the next step in the UPM’s satellite series, following UPMSat-1 & UPMSat-2.
UPMSat-3 aims to design, manufacture, qualify, launch, and operate a cost-effective satellite for technological demonstration and educational and scientific purposes. This project enhances UPM’s position in aerospace technology, providing a unique platform for research and innovation.
Technical characteristics
More about UPMSat-3
More than 50 people participate in UPMSat-3, including professors, students, technical, and administration staff. In addition to the IDR/UPM researchers from the de la School of Aeronautical and Space Engineering (ETSIAE), other UPM research groups are collaborating to contribute with their knowledge and experience in specific areas needed for the development of UPMSat-3: researchers from the Real-Time Systems and Architecture of Telematic Services (STRAST), which already participated in UPMSat-2, and from the UPM Radiation Group, and researchers from the ETSII UPM.
Weighing up to 22 kg and with dimensions of 250 x 250 x 366 mm³, UPMSat-3 will operate in a sun-synchronous orbit at 500 km altitude, with a 10:30 local time of passage.
It introduces advancements over previous models, including three-axis attitude determination and control and deployable solar panels using shape-memory mechanisms. Beyond its core role as an educational platform, UPMSat-3 will validate industry and university technologies in space, strengthening IDR/UPM’s collaboration with the amateur radio community and contributing to citizen science through AMSAT and SatNOGS. The project will also engage the public and school students with initiatives like «SEND YOUR NAME TO SPACE» and videos such as «UPMSat-2: Beyond the University» and «I Want to Be an Engineer.»
The UPMSat-3 program is funded through various internal projects, support from several companies and the government of the Community of Madrid, support from the ETSIAE and UPM, and the OAPES project (Y2020/NMT-6427) within the 2020 Synergistic Program of the Community of Madrid.
The Launch
The IDR/UPM has successfully continued its small satellite development line, securing a launch opportunity at no cost through selection in the competition promoted by Germany’s DLR (Deutsches Zentrum für Luft-und Raumfahrt) and the European Space Agency (ESA). The UPMSat-3 mission will launch aboard ISAR’s SPECTRUM vehicle, scheduled for Q2-Q3 of 2025
The primary challenge for university space missions is the high cost of launch (typically between €1-2 million). This unique opportunity enables us to proceed with the UPMSat-3 mission.
The launch event is also a valuable opportunity to highlight our scientific activities in the media, capturing public interest and showcasing high student involvement. Additionally, it brings visibility to the sponsoring organizations, with representatives from Spain and the Community of Madrid expected to attend the launch.
UPMSat-3 in detail
The platform
La estructura de UPMSat-3, al igual que la de sus predecesores, ha sido diseñada por el equipo de diseño mecánico del IDR/UPM. Es el elemento que provee de soporte mecánico y de montaje para el resto de las unidades que conforman la plataforma, asegurando la integridad geométrica y estructural del sistema a lo largo de toda su vida útil y muy particularmente durante el lanzamiento.
La estructura primaria está fabricada en aluminio 7075, con una configuración modular
La estructura primaria del UPM-Sat 2 diseñada completamente en aluminio, tiene una configuración modular, compuesta por cuatro bandejas paralelas unidas en sus esquinas mediante barras que forman un marco estructural. Cuatro paneles planos cierran la estructura por sus laterales. Las bandejas son el elemento estructural principal. Sobre ellas están instalados la mayor parte de los componentes y subsistemas del satélite. Se han diseñado con una estructura tipo ortogrid, con el objeto de reducir su masa sin penalizar la rigidez
Control térmico
El UPMSat-3 cuenta con un subsistema de control térmico diseñado para garantizar el funcionamiento óptimo de sus componentes en el exigente ambiente espacial. Este subsistema desempeña un papel esencial, al mantener los instrumentos y sistemas embarcados dentro de sus rangos de temperatura operativa y de supervivencia.
El diseño del control térmico se ha basado en un análisis exhaustivo de las condiciones térmicas del satélite, y su órbita heliosíncrona a 500 km de altitud, mediante el software ESATAN-TMS. Se han seleccionado acabados superficiales como el anodizado negro y el Surtec 650, cuyas propiedades termo-ópticas han sido medidas empleando el TESA2000. Esta herramienta ayuda a conocer las propiedades reales de cada tratamiento superficial, mejorando los análisis realizados.
Entre las soluciones implementadas destaca un radiador diseñado específicamente para disipar el calor generado por una de las cargas de pago. Este radiador está aislado del resto de la estructura mediante un marco de PEEK y unido a este mediante adhesivo estructural, lo que reduce significativamente la transferencia de calor por conducción. Además, debido a las compactas dimensiones del satélite, se ha tenido que diseñar un thermal strap de cobre, que conecta térmicamente la carga de pago con el radiador para cumplir con los requisitos térmicos.
Para validar y perfeccionar este diseño, se han llevado a cabo ensayos sobre modelos de ingeniería, orientados a correlacionar las uniones mecánicas del modelo térmico con los datos experimentales obtenidos. Estos ensayos han sido fundamentales para ajustar los parámetros críticos del diseño y asegurar su correcto desempeño en el entorno espacial.
Asimismo, actualmente se están realizando ensayos de calificación de ciertos instrumentos, verificando su capacidad para operar en condiciones extremas de temperatura y vacío similares a las del espacio. El sistema de control térmico combina estrategias pasivas y activas, como heaters regulados mediante un control PID, para garantizar que todos los componentes funcionen dentro de sus rangos de temperatura óptimos.
Unidad de acondicionamiento de señales de temperatura
El desarrollo de la Unidad de Acondicionamiento de Temperaturas para el microsatélite UPMSat-3 tiene como objetivo la selección y acondicionamiento de las señales analógicas de los sensores de temperatura del satélite para su lectura en el computador embarcado (OBC) y en el interfaz de control para la estabilización de temperaturas en el satélite a través de “heaters”, intentando lograr un diseño fiable, de tamaño reducido y óptimo en coste. La solución implementada actúa de “driver” para adquirir datos de 27 sensores de temperatura, implementar el interfaz con el OBC para enrutado y adquisición de señales, gestionar la alimentación de sensores y heaters, y proporcionar el interfaz del control PID para la estabilización de temperaturas. En el proyecto se han desarrollado varias Unidades para la validación funcional y en condiciones ambientales (vibración y termo-vacío), permitiendo la investigación en un entorno universitario de tecnologías y procedimientos de integración hardware-software para instrumentos espaciales.
Control y determinación de actitud
El Subsistema de Determinación y Control de Actitud (ADCS, por sus siglas en inglés) es el encargado de garantizar que el satélite mantenga la orientación adecuada para cumplir con su misión. Esto incluye, por ejemplo, orientar el satélite en función de los requisitos de las cargas útiles embarcadas, para su correcto funcionamiento, o posicionar los paneles solares hacia el Sol, asegurando una óptima generación de energía.
A diferencia de sus predecesores, el UPMSat-3 es un satélite estabilizado en tres ejes, lo que le permite un control completo sobre su orientación. Para lograr esta capacidad en un plazo de desarrollo reducido, se ha integrado el módulo comercial 3-Axis CubeADCS de CubeSpace, una solución avanzada y confiable.
El sistema ADCS realiza dos tareas principales:
- Determinación de la actitud: Este proceso consiste en conocer o estimar la orientación del satélite.
- Control de la actitud: Implica ejecutar las acciones necesarias para alcanzar o mantener la orientación deseada.
La determinación de la actitud se logra comparando los datos obtenidos de los sensores a bordo del satélite con los valores de referencia asociados a una orientación conocida. El UPMSat-3 está equipado con una combinación de sensores, que garantiza el conocimiento de su orientación en cualquier punto de su órbita, incluso durante las fases de eclipse:
- Dos magnetómetros: uno principal y otro redundante.
- Un sensor de Sol de tipo «grueso» (coarse).
- Dos cámaras de espectro visible: una para estimar la dirección del Sol y otra para identificar la dirección de nadir (dirección del hacia el centro de la Tierra).
- Un star tracker que utiliza las estrellas para determinar la orientación del satélite.
Para controlar su orientación, el UPMSat-3 cuenta con los siguientes actuadores:
- Tres ruedas de reacción: una para cada eje principal, se usan para realizar los cambios de orientación de una forma rápida y precisa.
- Tres magnetopares: utilizados principalmente en las fases iniciales de la fase de operación, para una correcta estabilización del satélite y, posteriormente, para ayudar a las ruedas de reacción o desaturarlas cuando sea necesario.
Además de todas las características mencionadas anteriormente, el UPMSat-3 también incorpora algoritmos de determinación y control de actitud creados por el propio IDR/UPM con la idea de probar y validar su funcionamiento en el espacio.
Parámetros orbitales esperados 21/03/2025, 12:00 UTC
Semieje mayor
Gestión de datos y software embarcado
El satélite está equipado con dos ordenadores encargados de monitorizar, controlar y gestionar los datos en vuelo. El primero de ellos es el NanoMind A3200, fabricado por GomSpace, que incluye el software encargado de gestionar los modos de operación, recolectar la telemetría producida en vuelo, procesar telecomandos y comunicarse con la estación terrena a través de la radio NanoCom AX100.
El segundo es el CubeComputer V4.1 de CubeSpace, que incluye el software encargado de gestionar los experimentos. Este, se comunica con las cargas útiles del satélite mediante líneas analógicas y digitales. La comunicación digital se realizó principalmente a través de los buses I2C, SPI, y UART. Por otro lado, el acceso a las interfaces analógicas se realizó mediante circuitos de acondicionamiento digital y multiplexores.
Ambos ordenadores, CubeComputer y NanoMind, se comunican a través del bus de datos CAN (Controller Area Network). Se trata de un estándar de comunicación empleado en entornos críticos como la automoción y el sector espacial.
El software de a bordo se ha desarrollado en el lenguaje de programación C. También se emplean el sistema operativo de tiempo real FreeRTOS y el protocolo de comunicaciones LibCSP (Cube Space Protocol). Se trata de librerías de código abierto ampliamente utilizadas en el desarrollo de CubeSats.
El software del satélite UPMSat-3 ha sido desarrollado por el grupo de investigación STRAST, compuesto por profesores y estudiantes de la ETSIT y la ETSIInf de la UPM. Asimismo, se cuenta con la colaboración del Instituto Nacional de Técnica Aeroespacial (INTA) para el entorno de desarrollo del ordenador CubeComputer.
Comunicaciones
El UPMSat-3 embarca dos transceptores de vuelo en su misión: el primero, fabricado por Gomspace, actúa como sistema de comunicaciones de TT&C en la banda de UHF a 437 MHz, que incluye la transmisión de resultados de los distintos elementos experimentales embarcados en el satélite para su demostración en vuelo. El segundo, fabricado por Hydra Space, es una carga útil que actúa como repetidor con un enlace ascendente en la banda VHF a 144 MHz y enlace descendente en la banda de UHF a 437 MHz.
El UPMSat-3 porta dos sistemas de antenas en función de la banda de uso: para la banda de UHF, el sistema de antena consta de 4 monopolos en configuración de «turnstile«, adecuada a los requisitos de dimensiones del lanzador. El sistema de antena opera en polarización circular alimentando los monopolos con rotación secuencial. Para garantizar las operaciones se tiene un aislamiento 32 dB entre puertos. Esta configuración permite un funcionamiento half-duplex en cada transceptor, pero ambos operando simultáneamente; para la banda de VHF se emplea un monopolo extendiéndose desde el plano contrario al utilizado para la banda UHF del satélite.
El sistema completo está siendo diseñado por un equipo conjunto de personal del IDR/UPM y profesores del grupo de radiación de la ETSIT (UPM).
Potencia eléctrica
Mission experiments
The experiments for this mission focus on in-orbit technology demonstration, aimed at testing the performance of instruments and equipment under real operational conditions to establish their «heritage,» or operational credibility in space. Such missions are of high value to companies within the space sector, and the UPMSat-3 team, as part of a polytechnic university, has strategically oriented its activities in this direction.
UPMSat-3 will carry the following technological developments:
Photonic radiometers, developed by the Optoelectronics and Laser Technology (GOTL) group of the Carlos III University of Madrid. Current microwave radiometry from space is based on very sensitive observations over a wide range of frequencies, which requires low noise and/or broadband receivers. To achieve high sensitivity with currently available equipment requires cooling systems at cryogenic temperatures, which are very complex and heavy. Alternatively, broadband detection or very long observation times can be used. This payload is an innovative detection concept based on the conversion of microwave signals to the optical domain using crystalline ring resonators. By applying this concept, and avoiding active electronics, a wide frequency range can be covered at room temperature (without the need for cryogenics), improving radiometric resolution even in narrow spectral bands. This sensor concept would be suitable for a wide range of end-use applications, such as climate prediction, atmospheric observation or millimetre-wave astrophysical detection. It is intended to be able to make observations with sufficient continuity to derive a cosmic map of the microwave background, which also requires advanced attitude determination and control on the platform.
A miniaturised communications transceiver, developed by HYDRA Space. This equipment will perform dual UHF and VHF communications for its future use on PocketQube satellites. This device will allow for further collaboration with the radio amateur community, serving as a repeater for voice communications between ground stations and as a TTC unit through the implementation of a STORE-AND-FOWARD communications/messaging system.
Hold-Down & Release Actuator (HDRA) type mechanism for holding and deploying solar panels, developed by OCCAM Space. It is based on shape-memory alloys and will allow both non-pyrotechnic deployment and easy system reset.
A miniaturized power system for small satellite, developed by DHV Technology.
A set of attitude determination and control algorithms developed by the IDR/UPM staff.
In order to achieve the ambitious mission objectives, the satellite operational time will be divided between the different experiments, considering their operational modes and the power available on the platform.
Another important part of the project is based on contributing to Citizen Science projects. To this end, the UPMSat-3 team intends to strengthen its collaboration with SATNOGS and the radio amateur community (through AMSAT) with a twofold purpose: first, the aim is to transmit all UPMSat-3 data on amateur radio frequencies, so that they are accessible to the entire community. The decoding codes needed to transform this telemetry into real magnitudes will also be published openly, so that they can be used for scientific and educational purposes; and second, this collaboration will allow data to be obtained from the satellite at different geographical positions, which in turn will allow the IDR/UPM and its collaborators to fulfil the mission objectives (evaluation of determination control codes and attitude control, determination of the cosmic microwave background, etc.).
Integration and testing
The AIT (Assembly, Integration and Testing) activities are carried out at the IDR/UPM facilities at the Moncloa campus and at the Montegancedo campus.
The verification tests will ensure that the satellite’s systems and equipment will survive the launch and will be able to operate in the extreme conditions encountered in space (vacuum, extreme temperatures and radiation).
For this purpose, all systems undergo a verification process consisting of two main parts:
- Functionality and performance tests
- Environmental testing
In addition, verification testing is performed at several levels: at equipment level, at sub-system level (consisting of one or more equipment), and at satellite level (for qualification/acceptance of the final system).
ADCS testing
The ADCS system tests focus on replicating the system activation and commissioning procedures to validate, step-by-step, the system configuration, the sensors readings and overall functionality.
The test campaign is performed incrementally, starting with the basic control and determination modes, to integrate in successive steps new sensors and actuators as the correct operability of each component is ensured, until the full functionality of the system is reached.
The tests allow to confirm that the system is correctly configured, and to gain experience in future satellite operations. During the tests, telecommands are sent to the system and data are collected as if the satellite were in orbit, with the added advantage of being able to directly compare the sensor measurements with the actual behavior of the system.
The success of the campaign has been possible thanks to the IDR/UPM Attitude Test Bench, an advanced tool in the simulation of attitude determination and control systems. This facility represents a very significant improvement in the testing of this type of system, leading a step forward with respect to simulation-based verifications, or isolated tests carried out at component level. The test bench system allows the recreation of a relevant space environment to simulate the actual conditions that the satellite will face once in orbit.
The Attitude Test Bench includes a flotation system based on an air-bearing, which simulates the free movement of the satellite in space. It also has a Helmholtz coil structure to generate a controlled magnetic field, and a series of simulators that ‘trick’ the sensors on board the satellite. These include a star simulator, a solar simulator and a GNSS signal simulator. This equipment allows testing of attitude control systems for satellites, from small 1U CubeSats to systems designed for satellites weighing up to 100 kg.
Hybrid-balun system testing
The hybrid-balun is a power supply network capable of isolating the two transceivers on board UPMSat-3, which operate in the same UHF band (436 MHz), since the operation of each of them is detrimental to the other (the radiated power of any of them is higher than the maximum power received from the other).
This system has been designed by staff from the ETSII and ETSIT of the Universidad Politécnica de Madrid, and has been qualified for flight at the IDR/UPM environmental testing facilities on the Montegancedo campus.
Antenna characterization testing
Project Management
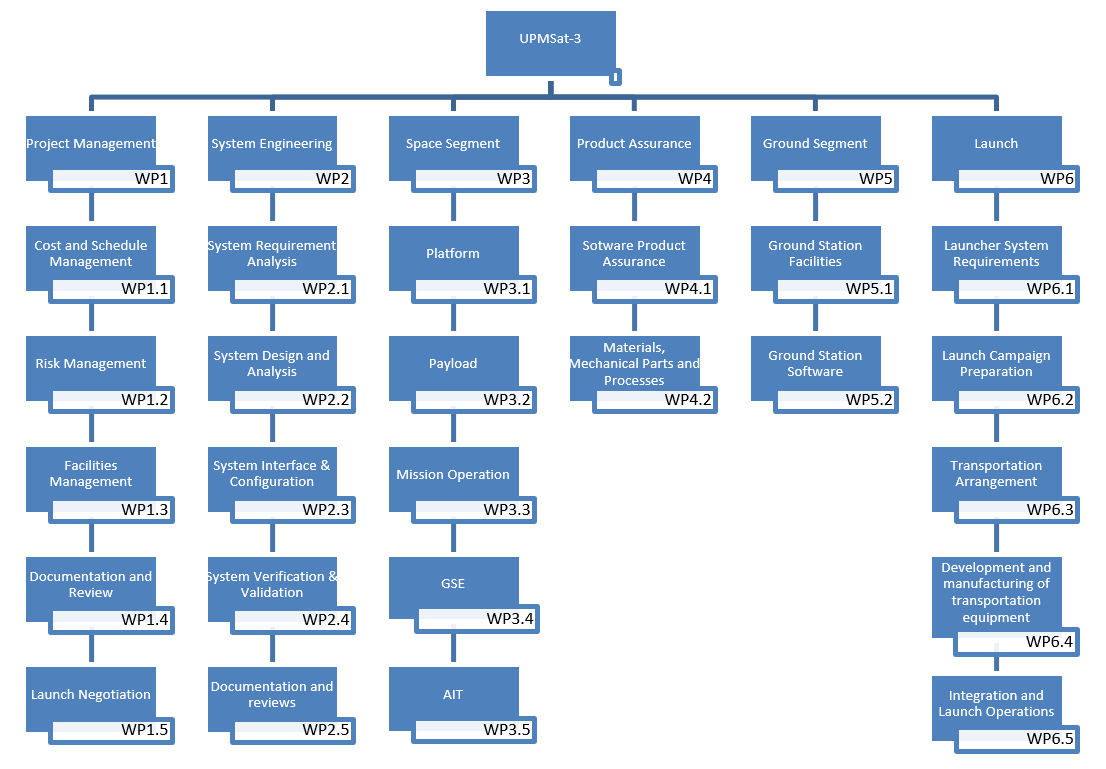
In order to carry out this project and organise as far as possible the large team of people involved, a certain hierarchy has been introduced by areas of activity, providing it with the necessary flexibility required by a university organisation.
The team responsible for the development of the UPMSat-3 satellite is led by a manager who is accountable to the sponsoring organisations and institutions and a set of work teams (articulated around the work packages defined in the project) coordinated by a system engineer. The work teams, consisting of one, two or three professors and several students, are responsible of the different subsystems with a flexible composition that considers the mobility and availability of staff in a university environment, and the specific needs of the project at the various stages of its implementation.
The following table shows the distribution of the human team currently participating in the execution of the project.
Staff participating in the UPMSat-3 project by categories and schools of the Universidad Politécnica de Madrid at the end of 2024.
Education and training
The UPMSat-3 mission has a strong educational character. It allows to continue with lines of educational innovation focused on methods such as ‘Project Based Education (PBL)’ or ‘Research Based Education (RBL)’, and like its predecessor, it will constitute an extremely valuable tool to complement the training of students of the UPM’s bachelor’s and master’s degrees. These initiatives will also be framed within the INNAERO Educational Innovation Group (Educational Innovation Group in Aerospace Engineering), consolidated since June 2022 and formed by professors of the IDR/UPM.
El programa UPMSat-3 está siendo utilizado para la formación de alumnos del Máster Universitario en Sistemas Espaciales (MUSE), realizando prácticas, trabajos dirigidos, casos de estudio y trabajos de fin de máster.